1: 風吹けば名無し 2020/08/18(火) 19:33:58.74 ID:cBfHgTj/p
nは押すたびに1→2→3→…って増えていくとして押す?
3: 風吹けば名無し 2020/08/18(火) 19:34:23.56 ID:aRo/QzA60
押す
4: 風吹けば名無し 2020/08/18(火) 19:34:41.28 ID:2s0P/EeG0
|
|
|
5: 風吹けば名無し 2020/08/18(火) 19:34:55.90 ID:B5L4+GSH0
これ無限にやったら確率いくらになるんや?
11: 風吹けば名無し 2020/08/18(火) 19:36:01.07 ID:cBfHgTj/p
>>5
無限にやったら100%当たるんじゃないかな?
無限にやったら100%当たるんじゃないかな?
57: 風吹けば名無し 2020/08/18(火) 19:42:37.01 ID:NccWhSVW0
>>5
無限にやったらそら100%当たるやろなぁ
無限にやったらそら100%当たるやろなぁ
61: 風吹けば名無し 2020/08/18(火) 19:43:21.48 ID:yab9XMF00
68: 風吹けば名無し 2020/08/18(火) 19:44:09.26 ID:NccWhSVW0
>>61
ネタも分からんとかガイジか?
数3やった奴なら誰でも分かるわアホ
ネタも分からんとかガイジか?
数3やった奴なら誰でも分かるわアホ
87: 風吹けば名無し 2020/08/18(火) 19:45:42.49 ID:yab9XMF00
>>68
11に言えば良かったわ
1/2外した
11に言えば良かったわ
1/2外した
93: 風吹けば名無し 2020/08/18(火) 19:46:11.60 ID:E2r130Qq0
>>87
草
草
6: 風吹けば名無し 2020/08/18(火) 19:35:03.67 ID:ML/LoV/G0
押すけど当たる時は分かりやすくしてや
7: 風吹けば名無し 2020/08/18(火) 19:35:07.33 ID:lqRiYq/80
押さなくてももらえるじゃん
12: 風吹けば名無し 2020/08/18(火) 19:36:05.24 ID:7mPPv86/d
そのnの前のちょんってやつなんや
14: 風吹けば名無し 2020/08/18(火) 19:36:39.23 ID:aEyzVaeMa
48: 風吹けば名無し 2020/08/18(火) 19:41:56.52 ID:7mPPv86/d
>>14
サンキュー
よくわからんけど連打すればいけるやん
サンキュー
よくわからんけど連打すればいけるやん
77: 風吹けば名無し 2020/08/18(火) 19:45:07.85 ID:ynovXmtF0
>>48
押す回数増えるごとに当たって助かる確率だだ下がりやぞ
2を10回かけると1000を越すってよく聞くやろ?
あれが分母になると思えばいい
押す回数増えるごとに当たって助かる確率だだ下がりやぞ
2を10回かけると1000を越すってよく聞くやろ?
あれが分母になると思えばいい
15: 風吹けば名無し 2020/08/18(火) 19:36:45.68 ID:z05mPWiD0
当たったのに気づかずに連打し続けて2ゲーム目始まりそう
16: 風吹けば名無し 2020/08/18(火) 19:36:46.75 ID:RqxcmHrI0
連打力が試されてるんか
おもろいやん
おもろいやん
17: 風吹けば名無し 2020/08/18(火) 19:36:49.85 ID:kym/yYMe0
連打すればええやろ
18: 風吹けば名無し 2020/08/18(火) 19:36:55.11 ID:aRo/QzA60
一発目にすべてを賭けろ
19: 風吹けば名無し 2020/08/18(火) 19:37:09.81 ID:l4BcRIcjM
怖いな
でも押しちゃいそう
4回目までには当たるやろ
でも押しちゃいそう
4回目までには当たるやろ
20: 風吹けば名無し 2020/08/18(火) 19:37:17.66 ID:ve4kLBiZ0
押す間隔書いてなくて草
28: 風吹けば名無し 2020/08/18(火) 19:38:52.05 ID:cBfHgTj/p
>>20
間隔とかは無いぞ
押せば押すだけカウント
間隔とかは無いぞ
押せば押すだけカウント
21: 風吹けば名無し 2020/08/18(火) 19:37:42.02 ID:DTHeekRxM
死ぬまでに100回は押せるやろ
へーきへーき
へーきへーき
22: 風吹けば名無し 2020/08/18(火) 19:38:02.41 ID:pNTMdaEuM
押す度に確率下がるとか怖すぎ
23: 風吹けば名無し 2020/08/18(火) 19:38:08.28 ID:7637vawUr
めっちゃ儲かりそう
25: 風吹けば名無し 2020/08/18(火) 19:38:15.40 ID:ynovXmtF0
押すほどに当たる確率半分になってくの草
2手目までに当たらんかったら死ねるの
2手目までに当たらんかったら死ねるの
26: 風吹けば名無し 2020/08/18(火) 19:38:36.04 ID:EmJZvK1O0
40: 風吹けば名無し 2020/08/18(火) 19:40:49.96 ID:97U8IzHG0
>>26
最初の50%はずしたらもう無理やん
最初の50%はずしたらもう無理やん
70: 風吹けば名無し 2020/08/18(火) 19:44:24.93 ID:X1WPeqtA0
>>26
最初の3回で当たらなかったときの絶望感やばそう
最初の3回で当たらなかったときの絶望感やばそう
125: 風吹けば名無し 2020/08/18(火) 19:49:44.03 ID:C0CnFciB0
>>26
3回めあたりから絶望しそう
3回めあたりから絶望しそう
136: 風吹けば名無し 2020/08/18(火) 19:51:03.29 ID:xSAoiCI10
>>26
あっ…
パチカンスワイ、絶対やないと決める
あっ…
パチカンスワイ、絶対やないと決める
269: 風吹けば名無し 2020/08/18(火) 20:02:26.94 ID:Vcfw9GMpd
>>26
3回で当たらないやつなんておらんやろw
3回で当たらないやつなんておらんやろw
346: 風吹けば名無し 2020/08/18(火) 20:08:37.56 ID:7lyBkBgv0
>>26
10回押してダメだったらおしまいやな
10回押してダメだったらおしまいやな
376: 風吹けば名無し 2020/08/18(火) 20:10:39.00 ID:rNM5L1MM0
>>26
6回目までに出なかったらほぼ死ぬな
6回目までに出なかったらほぼ死ぬな
435: 風吹けば名無し 2020/08/18(火) 20:15:13.96 ID:rTAWdmEJM
>>26
窒息する頃には大富豪やな
窒息する頃には大富豪やな
481: 風吹けば名無し 2020/08/18(火) 20:18:42.01 ID:6n8i1W8/0
>>26
最初の数回外した時の絶望感がやばい
最初の数回外した時の絶望感がやばい
635: 風吹けば名無し 2020/08/18(火) 20:27:24.55 ID:AZGVoF/ca
>>26
やっぱ最初の50%引けんと、引き戻すのは厳しいよなぁ...😔
やっぱ最初の50%引けんと、引き戻すのは厳しいよなぁ...😔
726: 風吹けば名無し 2020/08/18(火) 20:32:36.08 ID:oYLgjwFBr
>>26
草
草
31: 風吹けば名無し 2020/08/18(火) 19:39:33.72 ID:JoCMZU5/0
おもろいやん
いうて30秒で300回は押せるから余裕ちゃうか?
いうて30秒で300回は押せるから余裕ちゃうか?
37: 風吹けば名無し 2020/08/18(火) 19:40:16.69 ID:BPQSykVu0
>>31
そんな押してたら当てても次が始まるやろ
そんな押してたら当てても次が始まるやろ
97: 風吹けば名無し 2020/08/18(火) 19:46:41.20 ID:FggDm58Cd
>>37
草
草
35: 風吹けば名無し 2020/08/18(火) 19:39:44.31 ID:wqSrAIyu0
押せる回数なんか誤差になる
5,6回目までに当たらんなら絶望的や
5,6回目までに当たらんなら絶望的や
38: 風吹けば名無し 2020/08/18(火) 19:40:18.64 ID:Rx1v3WKh0
nって押す回数?
最初1回ハズレ2回押すハズレ3回押すハズレと増えていくのか
すべて1/2の確率なら6回押せば当たるやろ
最初1回ハズレ2回押すハズレ3回押すハズレと増えていくのか
すべて1/2の確率なら6回押せば当たるやろ
45: 風吹けば名無し 2020/08/18(火) 19:41:27.04 ID:/XftSlSZM
>>38
なんというばかさ加減
なんというばかさ加減
50: 風吹けば名無し 2020/08/18(火) 19:42:09.85 ID:B5L4+GSH0
>>38
もし日本国民が全員こいつになったら国滅びそう
もし日本国民が全員こいつになったら国滅びそう
39: 風吹けば名無し 2020/08/18(火) 19:40:42.09 ID:AEfS59w4d
焦って連打したら2回目が始まりそう
チャレンジ1回目は当たったのに2回目は全然とか絶望レベル"MAX"
チャレンジ1回目は当たったのに2回目は全然とか絶望レベル"MAX"
84: 風吹けば名無し 2020/08/18(火) 19:45:22.84 ID:DuIOOJ5e0
>>39
このあたりも最悪やな
1回ごとに確認挟むと更に押せる回数減るぞ
このあたりも最悪やな
1回ごとに確認挟むと更に押せる回数減るぞ
60: 風吹けば名無し 2020/08/18(火) 19:43:04.34 ID:NYZSmX140
理論上は光の速度で連打できるからそれに人間の限界時間を考慮して安全の為にその半分
ニュートリノ関数だと2700000000000000回までいける
ニュートリノ関数だと2700000000000000回までいける
63: 風吹けば名無し 2020/08/18(火) 19:43:24.04 ID:JoCMZU5/0
今計算したら28.9%の確率で1000回押しても当たらんやん
はえー数字のマジックやな
はえー数字のマジックやな
78: 風吹けば名無し 2020/08/18(火) 19:45:09.08 ID:0ROeCpfjp
>>63
3割死ぬのか
怖すぎるやろ
3割死ぬのか
怖すぎるやろ
92: 風吹けば名無し 2020/08/18(火) 19:46:11.00 ID:WxuJSgen0
>>63
最初の二回でもう生存率75%超えてるんだが
最初の二回でもう生存率75%超えてるんだが
102: 風吹けば名無し 2020/08/18(火) 19:47:01.94 ID:zJeUudgo0
>>92
足し算じゃ無いやろ
足し算じゃ無いやろ
65: 風吹けば名無し 2020/08/18(火) 19:43:39.50 ID:+VJKQoCz0
なんJでここまで絶妙なボタン見たの初めてやわ
69: 風吹けば名無し 2020/08/18(火) 19:44:16.30 ID:WxuJSgen0
1秒に1回押せるとして3分で180回押せる
計算したら死ぬ確率ほぼ0だろ
計算したら死ぬ確率ほぼ0だろ
109: 風吹けば名無し 2020/08/18(火) 19:47:50.86 ID:P/1uU06Z0
10回までで99.9%出るし余裕やろ
111: 風吹けば名無し 2020/08/18(火) 19:48:05.10 ID:QW/LtIysM
>>109
どんな計算したらそうなるんや
どんな計算したらそうなるんや
115: 風吹けば名無し 2020/08/18(火) 19:48:32.12 ID:dBo3eg920
つまり 表を成功だとすれば
最初はコイン投げて表が出たら一億円
裏だったら 2回目に2連続で表が出たら一億円
失敗したら 3回目に3連続で表が出たら一億円
…と続けてくんやな
連打すればいいっていうのは間違ってるな
百回目は百回連続で表を出さなきゃいけない
絶望的や
最初はコイン投げて表が出たら一億円
裏だったら 2回目に2連続で表が出たら一億円
失敗したら 3回目に3連続で表が出たら一億円
…と続けてくんやな
連打すればいいっていうのは間違ってるな
百回目は百回連続で表を出さなきゃいけない
絶望的や
124: 風吹けば名無し 2020/08/18(火) 19:49:28.50 ID:3vgjamAoa
>>115
分かりやすい
分かりやすい
130: 風吹けば名無し 2020/08/18(火) 19:50:18.41 ID:YSedKVRJ0
連打できるんだから余裕やん
5回ぐらいまでは安全やろ
5回ぐらいまでは安全やろ
141: 風吹けば名無し 2020/08/18(火) 19:51:33.45 ID:dEqpJO9t0
この手のお題では一番面白いかも
1円ももらえずに死ぬ確率もそれなりにあるでしょこれ
1円ももらえずに死ぬ確率もそれなりにあるでしょこれ
151: 風吹けば名無し 2020/08/18(火) 19:53:01.76 ID:LCvaS/ZH0
これ押さんかったら貰えるやん
161: 風吹けば名無し 2020/08/18(火) 19:53:35.14 ID:DZp9xGU00
>>151
やるやん
やるやん
169: 風吹けば名無し 2020/08/18(火) 19:54:12.79 ID:vIZV+kwi0
>>151
たしかに
たしかに
172: 風吹けば名無し 2020/08/18(火) 19:54:29.77 ID:3YpePrXh0
>>151
かしこい
かしこい
185: 風吹けば名無し 2020/08/18(火) 19:55:38.84 ID:cBfHgTj/p
>>151
成る程、今理解した
面白い
成る程、今理解した
面白い
339: 風吹けば名無し 2020/08/18(火) 20:08:16.34 ID:y4BdtjOt0
>>151
草
草
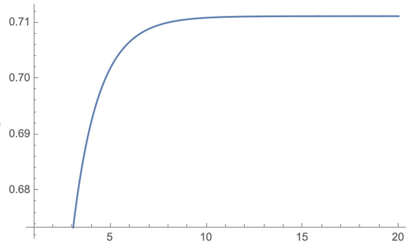
350: 風吹けば名無し 2020/08/18(火) 20:08:41.41 ID:aS2GWfTDd
367: 風吹けば名無し 2020/08/18(火) 20:10:15.63 ID:cBfHgTj/p
>>350
あれ、1に収束しないのか……
あれ、1に収束しないのか……
424: 風吹けば名無し 2020/08/18(火) 20:14:32.35 ID:aS2GWfTDd
>>367
せんぞ。10回で当たらんかったらまあ死を覚悟した方がええ
せんぞ。10回で当たらんかったらまあ死を覚悟した方がええ
396: 風吹けば名無し 2020/08/18(火) 20:12:28.57 ID:61NHJ+wmp
7割で1億 3割で死ぬボタンか
自殺したくなったら押すのにちょうどええな
自殺したくなったら押すのにちょうどええな
眠れなくなるほど面白い 図解 確率の話
高校生が感動した確率・統計の授業 (PHP新書)
確率を攻略する ギャンブルから未来を決める最新理論まで (ブルーバックス)

関連記事
6個のサイコロを同時に振って全ての数字が揃うまで密室から出られないボタン ←やる?
面接官「この世の中にある1/16の確率の事象を挙げて下さい」僕「・・・袋の中の16個の球からある1個を取り出す確率です」
理系「100%の1億円より50%の3億円の方が期待値が高い。1億を選ぶやつは馬鹿」 文系ワイ「はえー」
|
|























chaos2ch
が
しました